咨询热线: 18225968333
联系我们Contact us
全国咨询热线18225968333

公积金提取代办

公司地址:上海华能联合大厦

联系电话:13065553707

通化常见问题

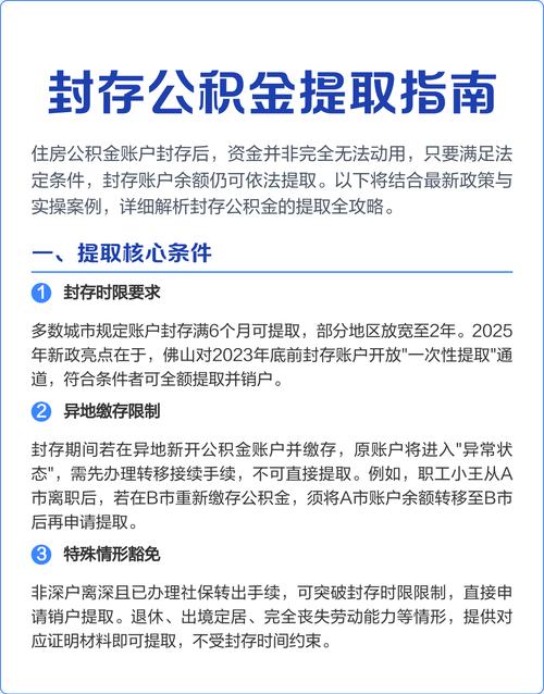
通化公积金封存后怎么提取_公积金封存提取方法

发布时间:2026-04-17 01:14:23

有时候人们急需使用公积金,但公积金账户处于封存状态,那么如何提取呢?实际上,有三种方法可以帮助你提取封存后的公积金。下面就来详细了解一下这三种方法。

1. 前往公积金管理中心提取:

提取封存后的公积金,你需要携带身份证、户口簿、结婚证、银行卡、公积金存折、离职证明原件及其复印件等相关材料。然后,亲自前往公积金管理中心柜台,办理提取手续。

公积金封存后怎么提取

2. 通过微信的城市服务提取:

打开手机上的微信应用程序公积金封存后怎么提取,点击“我”,接着选择“支付”,然后点击“城市服务”。在热门服务选项下方找到“公积金”,选择“全国住房公积金”,点击“账户信息”,登录住房公积金账户后,即可在线提取公积金。

3. 通过支付宝的市民中心提取:

打开手机上的支付宝应用程序,点击“更多”,在“便民生活”下方找到并点击“市民中心”。在新的页面中,选择“公积金”选项,点击“公积金提取”,选择相应的提取方式公积金封存后怎么提取,填写相关资料后,点击提交。

公积金封存后怎么提取

提取封存公积金所需的资料:

离职后,公积金账户必须是封存状态才能提取。通常,公司在员工离职后一个月内会办理账户的封存。因此,离职后大约一个月左右去提取是比较合适的。提取封存公积金需要以下材料:

- 公司的离职证明,需提供原件和复印件;

- 公积金提取申请表,可从当地公积金网站下载,填写后并加盖公司公章,提前准备好;

公积金封存后怎么提取

- 身份证,需提供原件和复印件;

- 公积金存折公积金封存后怎么提取,提交后将被注销。

以上是关于公积金封存后如何提取的详细解答。如果需要提取公积金,选择合适的方法,并准备好相应的材料进行提取。

在线客服
联系方式

热线电话

18225968333

上班时间

周一到周五

公司电话

13065553707

二维码
线